Working the nets of oil spill risks: using Bayesian Networks for evaluating oil spill risk management uncertainty, costs and biological consequences
10 March 2026
Working the nets of oil spill risks: using Bayesian Networks for evaluating oil spill risk management uncertainty, costs and biological consequences
Understanding and managing risks requires assessment of what can go wrong, how likely it is, and what is the resulting harm. In the context of oil accident risks in the Baltic Sea, the OpenRisk II project has developed tools for understanding the likelihood of an oil spill (AISyRIsk Baltic), and on the other hand, where the environmental vulnerability to oil is most prominent (EcoSensitivity tool). At the University of Helsinki (UH), we have aimed to support authorities in understanding and visualizing the impacts of management decisions and their associated uncertainties in decision-making related to oil spills.
At the UH, there is a long experience of using Bayesian Networks (BNs), also called information networks, as decision support systems for modelling oil spill management decisions and environmental impacts of oil. During the Open Risk II project, we have explored new ways for analyzing the impact of management effectiveness on a previously developed oil spill risk management network, that combines oil spill risks and the resulting costs.
“With our current model, we aimed to understand oil spill management dynamics under a situation, where preventative oil spill actions are more uncertain, as for example with monitoring Dark Fleet vessels. Under higher uncertainty over the effectiveness of preventative measures, the importance of oil combating capacity was underlined,” describes PhD candidate Jaana Haavisto.
Integrating economic and ecological impacts in decision-making
UH has also demonstrated the possibility of integrating multiple different BNs for a more holistic probabilistic decision-making framework. A challenge with BNs is that they can be time consuming to develop for the system or decision problem under interest, especially when describing large and complex systems. However, the tested integration methods for BNs can help to combine different parts of the decision problem developed as separate networks. In the current UH decision model example this was done by combining acute and long-term biological consequences of oil spills with economic consequences for the Finnish side of Gulf of Finland. Integration methods can also ensure that previously created information in the form of a BN is utilized, potentially making the actual decision-making process more efficient.
Current testing with the model includes running different oil spill scenarios for both their economic and biological consequences. This can be done in conjunction with the AISyRISK Baltic and EcoSensitivity tools, where for example a potential high accident risk site and high environmental value site have been detected and an accident scenario simulated and analyzed. The UH model can then be used to provide economic estimates of oil combating, as well as probabilities for biological recovery in a longer time span.
“The biological part of the integrated model predicts probabilities also for long-term recovery after a specific oil spill: on one side we can look at operational costs of an accident scenario, and on the other evaluate the long-term impacts of oil on different groups of organisms. I think this type of evaluation for different decision problems is needed, as often decisions are evaluated either from an economic or an environmental perspective. In our example, economic and biological impacts were largely dependent on same defining variables, such as leak size and season, ensuring relatively straightforward integration for a more holistic decision-making framework,” concludes Haavisto.
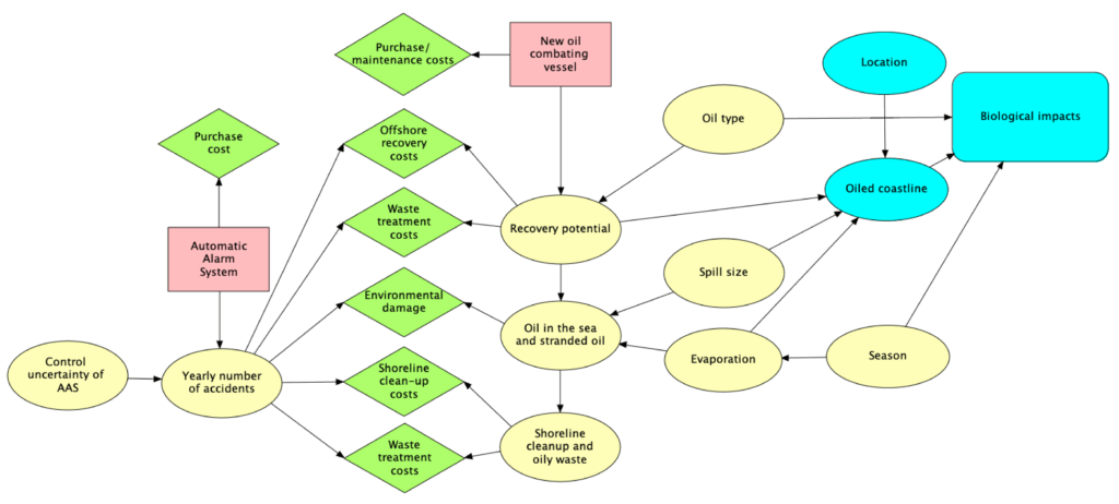
Graphical models help explain oil spill risks and recovery
What makes BNs a particularly effective method is the possibility to create graphical, hierarchical and probabilistic descriptions of systems (see figure 1). Graphical in this sense means assigning relevant variables, decisions and utilities into nodes that connect with arrows. Arrows represent the hierarchical nature of BNs, portraying the relative dependencies between the variables. In the end, the nature, positive or negative, and strength of the dependency are represented by the probabilistic dimension of BNs.

Figure 1. Simplified representation of the current oil spill risk management model.
Both the graphical representation and the probabilistic measures can be defined using existing data or expert knowledge. Especially in situations where no data exists, utilizing expert knowledge can be an effective and possibly the only way to estimate probabilistic measures. Examples of such situations include the effects of oil spill management measures that are introduced for the first time or when future changes in the system are considered.
“The model (BN) itself can be very informative in the sense that it represents the current understanding of systems in terms of variables, their relative dependencies and possible ways to impact the systems through decisions,” summarizes Professor Sakari Kuikka from University of Helsinki.
Alongside the increased tanker traffic in the Baltic Sea, geopolitical tensions have already shifted the perception of large-scale oil accident risk in the region. One of the most important issues from the management side is the uncertainty of management efficiency, that should not be overlooked. With probabilistic decision support systems, these uncertainties can be considered from a strategic point of view, for example to estimate tipping points where supporting management measures should take place to reach the desired aims.
Jaana Haavisto and Sakari Kuikka, University of Helsinki


